联系作者
联系作者

# 3.1 事件处理

# 3.1.1 react事件和DOM事件

react事件 原生事件
onClick onclick
onClick={eventListener} onclick="eventListener()"
e.preventDefalut onclick="javascript"









 










class ListItem extends Component {
     constructor(props){
     super(props) //子类中调用父类构造函数
   }
   doSomethind(){

   }
    handleClick(e){
        console.log(e)
        this.doSomethind() //报错,会说找不到这个方法
    }
   render(){
    return (
      <div className='listItem'>
        <span onclick={this.handleClick}>header<span>
      <div>
    )
   }
  }
1
2
3
4
5
6
7
8
9
10
11
12
13
14
15
16
17
18
19

在面向对象的编程中,this的使用方法会随着引用对象的差别而不同,当被对象引用时指向的是对象,单独函数引用指向的是window,严格模式是undefined,那我们在react中怎么解决这个问题呢?

# 3.1.2 this关键词的处理

  • 在jsx中使用bind方法
  • 在构造函数中使用bind方法
  • 使用箭头函数




 





 







 





class ListItem extends Component {
     constructor(props){
     super(props) //子类中调用父类构造函数
     // 方法2
     this.handleClick=this.handleClick.bind(this)
   }
   doSomethind(){

   }
    // 方法3,推荐使用,箭头函数的this总是指向定义时的对象,而不是运行时
    handleClick=(e)=>{
        console.log(e)
        this.doSomethind() //报错,会说找不到这个方法
    }
   render(){
    return (
      <div className='listItem'>
        {/*方法1*/}
        <span onclick={this.handleClick.bind(this)}>header<span>   
      <div>
    )
   }
  }
1
2
3
4
5
6
7
8
9
10
11
12
13
14
15
16
17
18
19
20
21
22
23

# 3.1.3 向事件处理程序传递参数















 

 

 





class ListItem extends Component {
     constructor(props){
     super(props) //子类中调用父类构造函数)
     this.state={
         conunt:1
     }
   }
    handleClick(id){
        console.log(id)
    }
   render(){
    return (
      <div className='listItem'>
       {/* 方法1*/}
        <span onclick={this.handleClick.bind(this,1)}>header<span> 
         {/* 方法2*/}
        <span onclick={()=>this.handleClick(1)}>header<span>  
          {/* 传递事件对象event*/}
        <span onclick={(e)=>this.handleClick(1,e)}>header<span>  
      <div>
    )
   }
  }
1
2
3
4
5
6
7
8
9
10
11
12
13
14
15
16
17
18
19
20
21
22
23

# 3.1.4 向父组件传递参数





















 





// 父组件
class App extends Component {
    handDelete(id){
        console.log(id)
    }
    render(){
        <ListItem onDelete={this.handDelete}/>
    }
}
// 子组件
class ListItem extends Component {
     constructor(props){
     super(props)
     this.state={
         conunt:1
     }
   }
   render(){
    return (
      <div className='listItem'>
        <span onclick={()=>this.props.onDelete(this.state.conunt)}>header<span>  
      <div>
    )
   }
  }
1
2
3
4
5
6
7
8
9
10
11
12
13
14
15
16
17
18
19
20
21
22
23
24
25

# 3.1.5 React事件机制

# DOM事件

在js的事件触发经过3个阶段,事件的捕获->目标对象事件的处理->事件冒泡,假设在text中触发了事件,会经过一个捕获的阶段,父级元素将事件一直传递到本身发生的元素上,在经过本身的事件处理之后,会经历冒泡饿阶段,事件从子元素向父元素冒泡;就因为这样,事件委托成为了可能,就是将子元素的事件处理委托给父元素。

# react事件

react会将所有的事件都绑定到document上,而不是某个元素上面,统一的使用事件监听,并在冒泡阶段处理事件,当挂载和卸载组件的时候 只需在统一的事件监听位置,增加或删除对象,因此极大的提高效率;当事件触发的时候,我们的组件会生成一个合成事件,然后传递到documennt中,doucument会通过DispatchEvent回调函数依次执行DispatchEvent中同类型的事件监听函数,事件注册是在组件生成的时候,我们将vDom中所有的事件的原生事件documennt中的一个监听器当中,也就是所有的事件处理函数都存在ListenerBank中 并以key作为索引,这样的好处是将可能要触发的事件分门别类。

react事件要素

  • react事件是合成事件,不是DOM原生事件
  • 在document监听所有支持的事件
  • 使用统一的分发函数dispatchEvent

# 3.1.6 扩展学习

源码分析事件

合成事件

# 3.2 认识State

安装react-devtools调试工具

方法1:有条件的可以在谷歌商店安装

方法2:没有条件的看地址安装点击我

# 3.2.1 如何定义State

   class ListItem extends Component {
     constructor(props){
     super(props)
     this.state={ //定义一个state
         conunt:1 
     }
   }
   render(){
    return (
      <div className='listItem'>
        <span>{this.state.count}<span>  
      <div>
    )
   }
  } 
1
2
3
4
5
6
7
8
9
10
11
12
13
14
15

# 3.2.2 修改State

  • 使用setState
  • setState是异步的
  • State的更新是一个浅合并(shalllow merge)的过程
   class ListItem extends Component {
     constructor(props){
     super(props)
     this.state={
         conunt:1 
     }
   }
   addCunt(){
       console.log('step1',this.state.count)
       this.setState({ //修改一个state
           count:this.state.count+1
       })
       console.log('step2',this.state.count)
   }
   render(){
    return (
      <div className='listItem'>
        <span onclick={()=>this.addCount()}>{this.state.count}<span>  
      <div>
    )
   }
  } 
1
2
3
4
5
6
7
8
9
10
11
12
13
14
15
16
17
18
19
20
21
22

addCount函数中打印的2次conut的值是一样的,说明setState的处理过程是异步的而不是同步的,react在执行setState时候,优化执行的时机,多个setState合并在一起去执行,如果非要在state变化话后做一些操作的话,其实setState会接收第二个参数。

   class ListItem extends Component {
     constructor(props){
     super(props)
     this.state={
         conunt:1 
     }
   }
   addCunt(){
       this.setState({ //修改一个state
           count:this.state.count+1
       },()=>{
         console.log('step3',this.state.count) // 可以拿到修改后的值
       })
   }
   render(){
    return (
      <div className='listItem'>
        <span onclick={()=>this.addCount()}>{this.state.count}<span>  
      <div>
    )
   }
  } 
1
2
3
4
5
6
7
8
9
10
11
12
13
14
15
16
17
18
19
20
21
22

# 3.2.3 创建新的状态

修改state我们都要遵循状态都应该是不可变数据

# 什么是不可变数据

不可变数据是函数式编程的重要概念,就是我们对已经初始化的数据不进行更改,每次更改都是创建新的对象来承载新的数据状态

状态类型

  • 值类型:string、number、boolean、null、undefined
  • 数组类型
  • 对象
// 1.状态的类型是值类型
this.setState({
    count:1,
    name:'zs',
    show:true
})
// 2.状态的类型是数组
const _books=this.state.books.concat('new book')
   // 或
const _books=[...this.state.books,'new book')]
this.setState({
    books:_books
})
// 2.状态的类型是对象
const _item=Object.assign({},this.state.item,{id:1,ame:'zs'})
    // 或
const _item={...this.state.item,id:1,ame:'zs'}
this.setState({
    item:_item
})
1
2
3
4
5
6
7
8
9
10
11
12
13
14
15
16
17
18
19
20

上面创建新的对象都是浅拷贝,如果要深拷贝可以用immutable.js类库 来处理不可变数据。

# 3.2.4 扩展资料

React Dev Tools

状态组件和无状态组件

setState异步的理解

# 3.3 State进阶

# 3.3.1 通过条件判断优化渲染

下面代码是我们渲染一个列表,当我们删除第一行列表的时候,其它2个列表其实没有任何变化,但是它们的render方法还是执行了,执行了render方法其实也要diff对比,当一个大型的项目,这显然也是很耗时的,所以我们要优化它,优化有2种方法:

  1. sholudComponentUpdate(利用这个钩子阻止,如果子组件没有变化就不进行渲染)

  2. PureComponent(利用react提供的组件)

// 父组件
import React,{Component} from 'react';
import ListItem from './listItem'
class Stated extends Component {
    state = { 
        listData: [
            {
              id: 1,
              name: "Sony 65寸高清液晶电视",
              price: 7000,
              stock: 1
            },
            {
              id: 2,
              name: "华为 Meta30",
              price: 6000,
              stock: 2
            },
            {
              id: 3,
              name: "华硕画家国度笔记本电脑",
              price: 10000,
              stock: 3
            }
          ]
     }
     renderList(){
      return  this.state.listData.map(item=>{
            return <ListItem key={item.id} data={item} onDelete={this.handDelete}></ListItem>
        })
     }
     handDelete=(id)=>{
         const listData=this.state.listData.filter(item=>item.id!==id)
         this.setState({
            listData
         })       
     }
    render() {  
        return (  
            <div>
                {this.state.listData.length<=0 && <div>购物车为空</div>}
                {this.renderList()}
            </div>
        );
    }
}
export default Stated;

// 子组件
import React, { Component } from 'react';
class ListItem extends Component {
    state = {  }
    render() { 
        console.log('item render--虚拟dom')
        return (  
            <div>
                <span>{this.props.data.name}</span>
                <button onClick={()=>{
                    this.props.onDelete(this.props.data.id)
                }}>删除</button>
            </div>
        );
    }
}
 
export default ListItem;
1
2
3
4
5
6
7
8
9
10
11
12
13
14
15
16
17
18
19
20
21
22
23
24
25
26
27
28
29
30
31
32
33
34
35
36
37
38
39
40
41
42
43
44
45
46
47
48
49
50
51
52
53
54
55
56
57
58
59
60
61
62
63
64
65
66

# sholudComponentUpdate

// 子组件
import React, { Component } from 'react';
class ListItem extends Component {
    state = {  }
    shouldComponentUpdate(nextProps,nextState){
        if(nextProps.data.id===this.props.data.id) return false
        return true
    }
}
export default ListItem;
1
2
3
4
5
6
7
8
9
10

# PureComponent

// 父组件
import React,{PrueComponent} from 'react';
import ListItem from './listItem'
class Stated extends PrueComponent {
    ......
}
1
2
3
4
5
6

# 3.3.2 单一数据源

尊崇单一数据源,相同的子组件的数据应该由父组件通过props传递子组件,由父组件统一管理,避免造成数据的混乱,使用这个原则的时候,当父组件任何一个 状态的改变,会自动更新子组件这一部分,从上而下传达到子组件的,是同步的方法,子组件想操作数据,由父组件提供更新函数。

# 3.3.3 状态提升

当我们的子组件都要控制同一个数据源的时候,我们需要将数据提升到它们共同的父组件当中,然后父组件通过props传递给子组件,并由父组件进行统一管理和存储。

# 3.3.4 为什么使用不可变数据

  1. 可回溯

不直接在数据上修改,方便我们追溯以前的历史记录。

  1. 跟踪数据改变

直接修改数据,跟踪数据的改变需要把当前数据和以前数据的版本进行对比,这样整个对象树都要遍历一次 如果使用不可变数据,创建新的对象,这样我们发现是一个新的对象,那我们不需要对象树对比就知道数据发生了变化,因为对象不是同一个引用了

  1. 确定在react中何时重新渲染

不可变性最主要优势在于它可以帮助我们在react中创建Pure components,我们可以轻松确定不可变数据是否发生了改变,从而确实何时对组件进行重新渲染

# 3.3.5 有状态组件和无状态组件

# Stateful

  • 类组件
  • 有状态组件
  • 容器组件

# Stateless

  • 函数组件
  • 无状态组件
  • 展示组件

无状态组件,所有数据源都来自于父组件,它只做展示的作用

尽可能通过状态提升原则,将需要的状态提取到父组件中,而其他的组件使用无状态组件编写

# 3.3.6 扩展资料

不可变数据

JS内存管理

状态提升

context管理状态

context管理状态

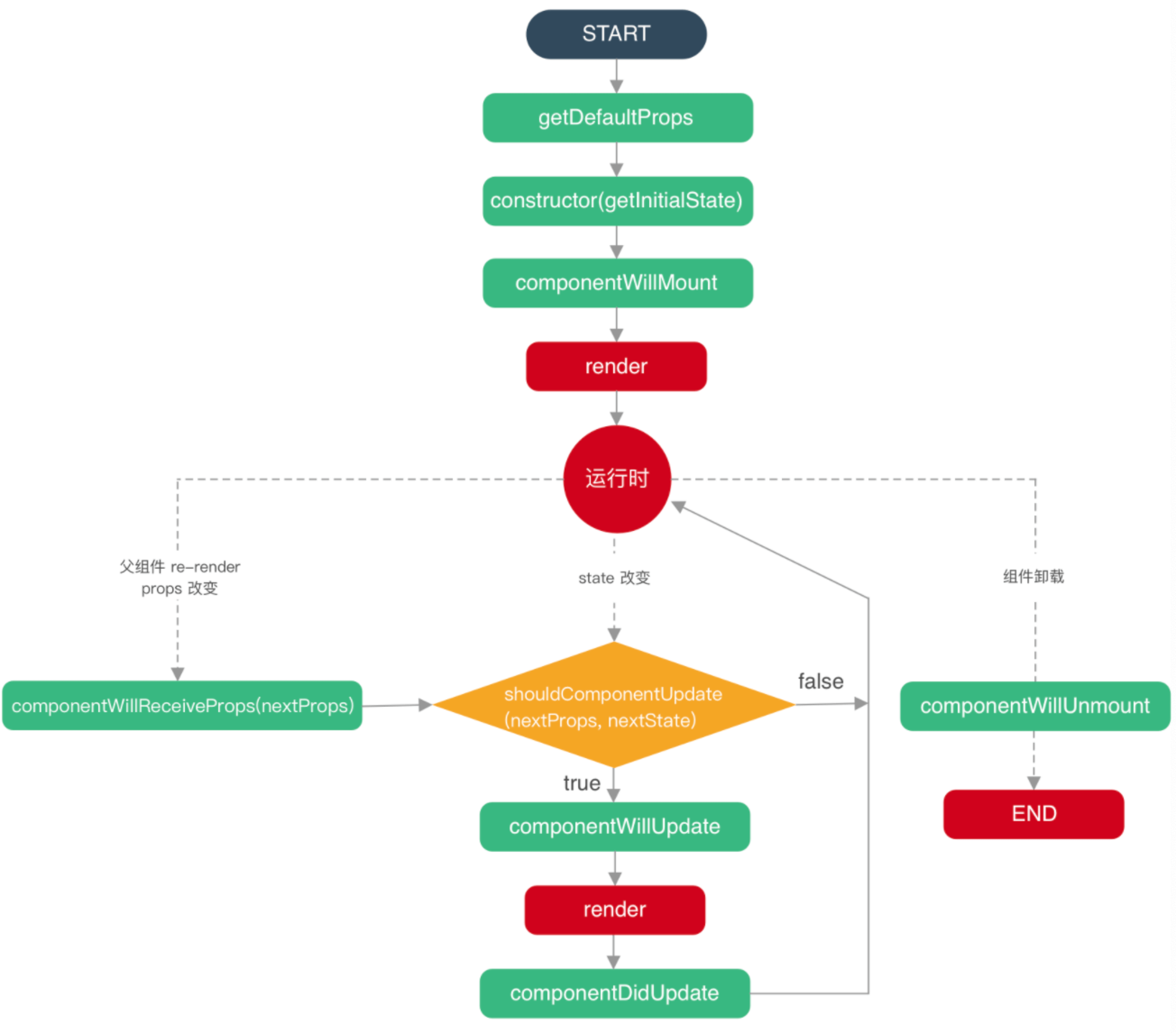
# 3.4 生命周期

# 3.4.1 三个阶段的生命周期函数

# 三个阶段生命周期

创建阶段->更新阶段->卸载阶段

# 3.4.2 创建阶段

# 1. 创建阶段constructor

  • 初始化内部状态,显性设置和隐性设置

    一个类必须有constructor方法,如果这个方法没有显示定义,一个默认的constructor方法会被添加

  • 需要使用super()调用基类的构造函数

    将父类的props注入给子组件

  • 可以直接修改state

# 2. 创建阶段componentWillMount(16.3移除)

  • UI渲染完成前调用
  • 只执行一次
  • 这里调用setState不会触发render

更多的时候我们把组件里面的内容,会提前到constructor中,所以这个生命周期函数在项目中我们很少使用

# 3. 创建阶段render

  • 一个组件必须有的方法(我们的类组件)
  • 返回一个顶级的react元素 只能有一个根元素,不能返回并列元素
  • 渲染的是Dom Tree的一个React对象

# 4. 创建阶段componentDidMount

  • UI渲染完成后调用
  • 只执行一次
  • 获取一些外部数据资源

需要注意的是当父组件执行render的时候,当所有子组件都完成了创建,那么父组件才能最终的完成渲染,然后父组件执行componentDidMount

# 3.4.3 更新阶段

当state和props发生变化时,进入更新阶段

# 1.更新阶段componentWillReceiveProps(16.3移除)

只接收props

  • 组件接收到新props的时候触发
  • 在此对比新props和原来的props
  • 不推荐使用

# 2.更新阶段shouldComponentUpdate

接收state和props

  • 是否要继续执行render方法
  • 可以由PureComponent自动实现

# 3.更新阶段componentDidUpdate

  • 每次UI更新时调用
  • 更新一些外部数据资源

# 3.4.4 卸载阶段 componentWillUnmount

  • 组件移除时调用
  • 可以用来做资源的释放

# 3.4.5 图解生命周期

# 旧的生命周期

# 新的生命周期

16.3以后移除了 componentWillmount、componentWillReceiveProps、componentWillUpdate

# 3.4.6 扩展资料

React新生命周期1

React新生命周期2

# 3.5 React组件设计模式

# 3.5.1 高阶组件

在业务中可能碰到许多要复用业务逻辑的情况,我们为了避免每个组件都写一段相同逻辑的代码,我们就用高阶组件。

高阶组件是对已有组件的封装,形成新的组件后,有自己的状态和逻辑;并可以传递已有的组件

高阶组件就是接收组件作为参数,并返回新的组件

const NewComponent=higherOrderComponent(OldComponent)
1

# 案例:假如多个组件需要鼠标滑入时给个提示,滑出时清空提示,那么可以把这个公共提示抽离出来复用

目录

src/  
    components/
       Item/
         index.jsx
         withTooltip.js
1
2
3
4
5

封装Hoc组件(withTooltip.js)

import React from 'react';
const withTooltip=(Component)=>{
    class Hoc extends React.Component {
        state={
            showToolTip:false,
            content:''
        }
        handleOver=(e)=>{
            this.setState({showToolTip:true,content:e.target.innerText})
        }
        handleOut=()=>{
            this.setState({showToolTip:true,content:''})
        }
        render(){
            return(
                <div onMouseOver={this.handleOver} onMouseOut={this.handleOut}>
                    <Component action={this.state} {...props}></Component>
                </div>
            )
        }
    }
    return Hoc
}
export default withTooltip
1
2
3
4
5
6
7
8
9
10
11
12
13
14
15
16
17
18
19
20
21
22
23
24

在需要的组件引入并调用(index.jsx)













 

import React from 'react';
import withTooltip from './withTooltip'
const ItemA = (props) => {
    return (
        <div className="container">
            <button>Tooltip</button>
            {
                props.action.showToolTip && <div>{props.action.content}</div>
            }
        </div>
        );
}
export default withTooltip(ItemA)
1
2
3
4
5
6
7
8
9
10
11
12
13

# 高阶组件特性

  • 一个函数,传入一个组件,返回一个新组件
  • 一般不会有ui展现
  • 提供一些可复用的功能

# 3.5.2 函数作为子组件(renderProps)

解决复用业务逻辑的问题,是指一种在组件之间使用一个值为函数的props,来共享代码的的设计模式

# 结构

// 1.定义子组件
render(){
        return (
            <div>
                {this.props.render(this.state)}
            </div>
        )
    }
// 2.使用函数作为Props
<RenderPropComponent render={
    (state)=>{
        <div>
            content
        </div>
    }
}/>
1
2
3
4
5
6
7
8
9
10
11
12
13
14
15
16

# 改写上面的案例

目录

src/  
    components/
       Rp/
         index.jsx
         withTooltip.js
1
2
3
4
5

定义子组件(withTooltip.js)

import React from 'react';
    class WithTooltip extends React.Component {
        state={
            showToolTip:false,
            content:''
        }
        handleOver=(e)=>{
            this.setState({showToolTip:true,content:e.target.innerText})
        }
        handleOut=()=>{
            this.setState({showToolTip:true,content:''})
        }
        render(){
            return(
                <div onMouseOver={this.handleOver} onMouseOut={this.handleOut}>
                    {this.props.render(this.state)}
                </div>
            )
        }
    }
export default WithTooltip
1
2
3
4
5
6
7
8
9
10
11
12
13
14
15
16
17
18
19
20
21

定义父组件(index.jsx)

import React from 'react';
import WithTooltip from './withTooltip'
const ItemA = (props) => {
    return (
        <div className="container">
              <WithTooltip 
                  render={({showToolTip,content})=>(
                    <div>
                      <button>Tooltip</button>
                        {
                        showToolTip && <div>{content}</div>
                        }
                    </div>
                )}>
            </WithTooltip>
        </div>
        );
}
export default ItemA
1
2
3
4
5
6
7
8
9
10
11
12
13
14
15
16
17
18
19

# 3.5.3 函数作为子组件(Children)

改写成函数作为子组件(更加直观)推荐

定义子组件
















 






import React from 'react';
    class WithTooltip extends React.Component {
        state={
            showToolTip:false,
            content:''
        }
        handleOver=(e)=>{
            this.setState({showToolTip:true,content:e.target.innerText})
        }
        handleOut=()=>{
            this.setState({showToolTip:true,content:''})
        }
        render(){
            return(
                <div onMouseOver={this.handleOver} onMouseOut={this.handleOut}>
                    {this.props.children(this.state)}
                </div>
            )
        }
    }
export default WithTooltip
1
2
3
4
5
6
7
8
9
10
11
12
13
14
15
16
17
18
19
20
21

定义父组件







 
 
 
 
 
 
 
 







import React from 'react';
import WithTooltip from './withTooltip'
const ItemB = (props) => {
    return (
        <div className="container">
              <WithTooltip>
                {({showToolTip,content})=>(
                    <div>
                      <button>Tooltip</button>
                        {
                        showToolTip && <div>{content}</div>
                        }
                    </div>
                )}
            </WithTooltip>
    
        </div>
        );
}
export default ItemB
1
2
3
4
5
6
7
8
9
10
11
12
13
14
15
16
17
18
19
20

# 3.5.4 扩展阅读

扩展阅读1

扩展阅读2

最新更新时间: 2/23/2023, 2:52:57 PM